№756 ГДЗ Рымкевич 10-11 класс (Физика)
Решение #1
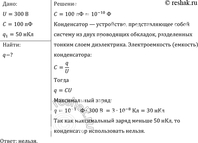
Решение #2
Решение #3

Рассмотрим вариант решения задания из учебника Рымкевич 10-11 класс, Дрофа:
На конденсаторе написано: 100 пФ; 300 В. Можно ли использовать этот конденсатор для накопления заряда 50 нКл?
*размещая тексты в комментариях ниже, вы автоматически соглашаетесь с пользовательским соглашением