№740 ГДЗ Рымкевич 10-11 класс (Физика)
Решение #1
Решение #2

Рассмотрим вариант решения задания из учебника Рымкевич 10-11 класс, Дрофа:
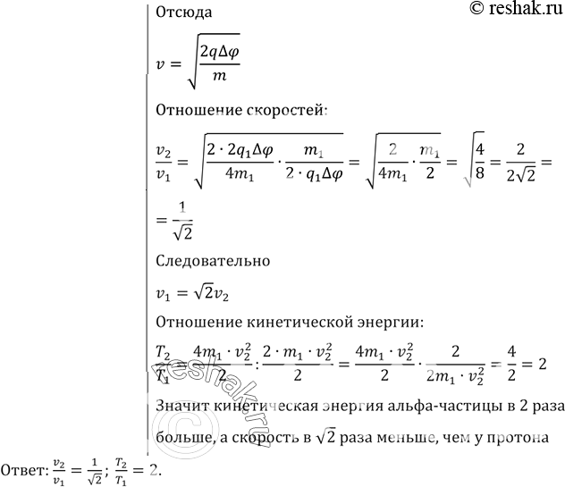
Сравнить кинетические энергии и приобретенные скорости протона и a-частицы, которые прошли одинаковые ускоряющие разности потенциалов. Масса а-частицы в 4 раза больше массы протона, а заряд — в 2 раза больше.
*размещая тексты в комментариях ниже, вы автоматически соглашаетесь с пользовательским соглашением