№727 ГДЗ Рымкевич 10-11 класс (Физика)

Решение #1

Изображение Во сколько раз надо изменить расстояние между двумя зарядами, чтобы при погружении их в керосин сила взаимодействия между ними была такая же, как в...

Решение #2

Изображение Во сколько раз надо изменить расстояние между двумя зарядами, чтобы при погружении их в керосин сила взаимодействия между ними была такая же, как в...

Решение #3

Изображение Во сколько раз надо изменить расстояние между двумя зарядами, чтобы при погружении их в керосин сила взаимодействия между ними была такая же, как в...
Загрузка...

Рассмотрим вариант решения задания из учебника Рымкевич 10-11 класс, Дрофа:
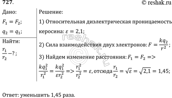
Во сколько раз надо изменить расстояние между двумя зарядами, чтобы при погружении их в керосин сила взаимодействия между ними была такая же, как в воздухе?
*Цитирирование задания со ссылкой на учебник производится исключительно в учебных целях для лучшего понимания разбора решения задания.
*размещая тексты в комментариях ниже, вы автоматически соглашаетесь с пользовательским соглашением