№697 ГДЗ Рымкевич 10-11 класс (Физика)
Решение #1
Решение #2

Рассмотрим вариант решения задания из учебника Рымкевич 10-11 класс, Дрофа:
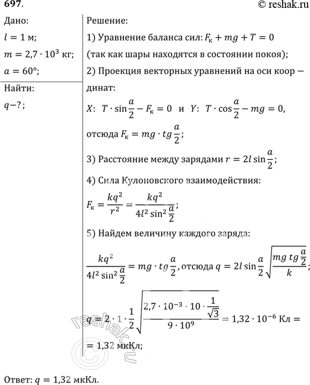
На нитях длиной 1 м, закрепленных в одной точке, подвешены два одинаковых шарика массой 2,7 г каждый. Когда шарикам сообщили одинаковые одноименные заряды, они разошлись и нити образовали угол 60°. Найти заряд каждого шарика.
*размещая тексты в комментариях ниже, вы автоматически соглашаетесь с пользовательским соглашением