№539 ГДЗ Рымкевич 10-11 класс (Физика)
Решение #1
Решение #2

Рассмотрим вариант решения задания из учебника Рымкевич 10-11 класс, Дрофа:
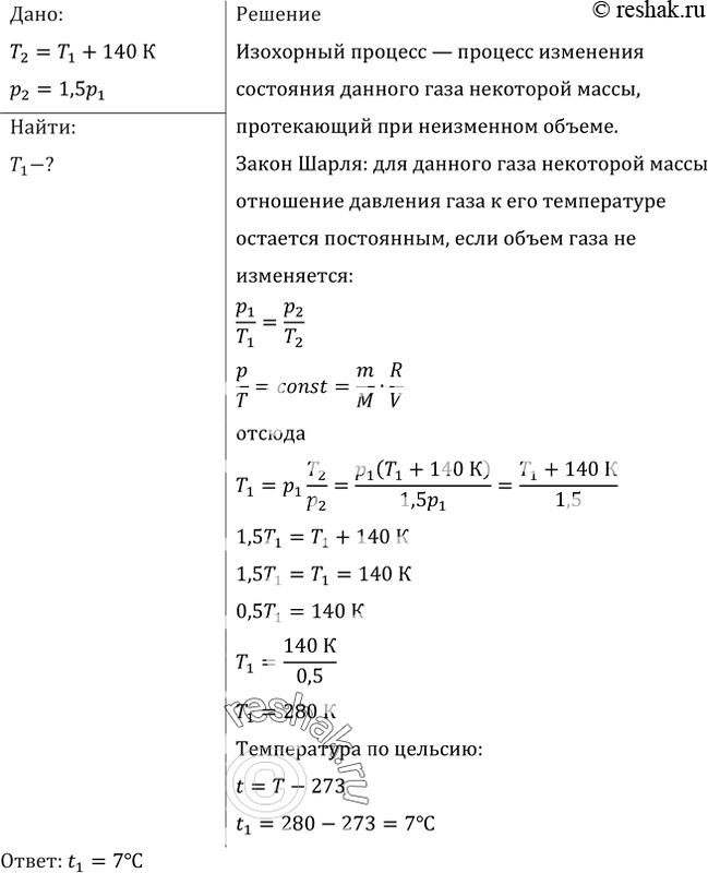
При какой температуре находился газ в закрытом сосуде, если при нагревании его на 140 К давление возросло в 1,5 раза?
*размещая тексты в комментариях ниже, вы автоматически соглашаетесь с пользовательским соглашением