№446 ГДЗ Рымкевич 10-11 класс (Физика)
Решение #1
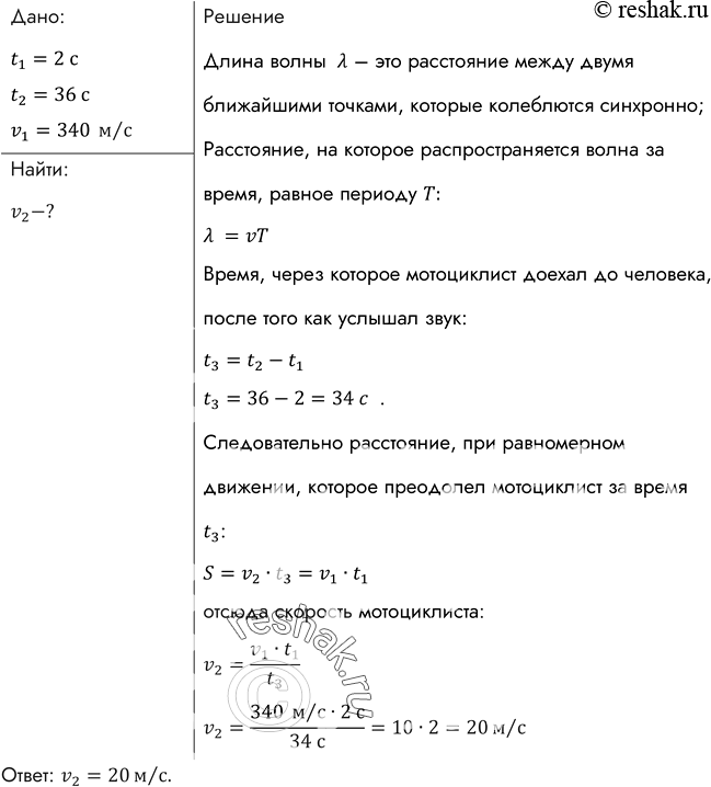
Решение #2
Решение #3

Рассмотрим вариант решения задания из учебника Рымкевич 10-11 класс, Дрофа:
Мотоциклист, движущийся по прямолинейному участку дороги, увидел, как человек, стоящий у дороги, ударил стержнем по висящему рельсу, а через 2 с услышал звук. С какой скоростью двигался мотоциклист, если он проехал мимо человека через 36 с после начала наблюдения?
*размещая тексты в комментариях ниже, вы автоматически соглашаетесь с пользовательским соглашением