№418 ГДЗ Рымкевич 10-11 класс (Физика)

Решение #1

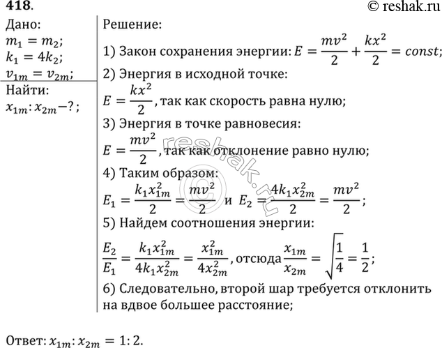
Изображение Первый шар колеблется на пружине, имеющей жесткость в 4 раза большую, чем жесткость пружины, на которой колеблется второй шар такой же массы. Какой из шаров надо дальше...

Решение #2

Изображение Первый шар колеблется на пружине, имеющей жесткость в 4 раза большую, чем жесткость пружины, на которой колеблется второй шар такой же массы. Какой из шаров надо дальше...

Решение #3

Изображение Первый шар колеблется на пружине, имеющей жесткость в 4 раза большую, чем жесткость пружины, на которой колеблется второй шар такой же массы. Какой из шаров надо дальше...
Загрузка...

Рассмотрим вариант решения задания из учебника Рымкевич 10-11 класс, Дрофа:
Первый шар колеблется на пружине, имеющей жесткость в 4 раза большую, чем жесткость пружины, на которой колеблется второй шар такой же массы. Какой из шаров надо дальше отвести от положения равновесия и во сколько раз, чтобы их максимальные скорости были одинаковы?
*Цитирирование задания со ссылкой на учебник производится исключительно в учебных целях для лучшего понимания разбора решения задания.
*размещая тексты в комментариях ниже, вы автоматически соглашаетесь с пользовательским соглашением