№402 ГДЗ Рымкевич 10-11 класс (Физика)
Решение #1
Решение #2
Решение #3

Рассмотрим вариант решения задания из учебника Рымкевич 10-11 класс, Дрофа:
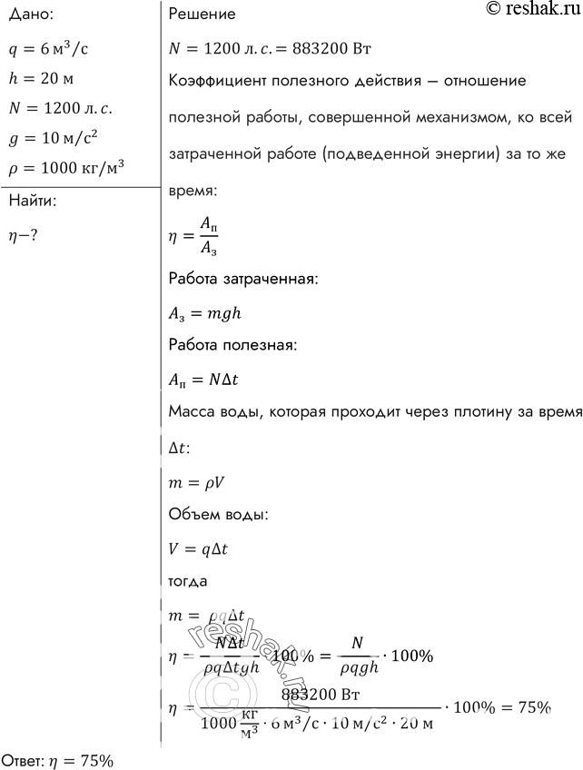
Рассчитать КПД гидроэлектростанции, если расход воды (ежесекундное изменение объема) равен 6 м3/с, напор воды (разность уровней воды по обе стороны плотины) 20 м, а мощность станции 1200 л. с. (1 л. с. = 736 Вт).
*размещая тексты в комментариях ниже, вы автоматически соглашаетесь с пользовательским соглашением