№38 ГДЗ Рымкевич 10-11 класс (Физика)
Решение #1
Решение #2
Решение #3

Рассмотрим вариант решения задания из учебника Рымкевич 10-11 класс, Дрофа:
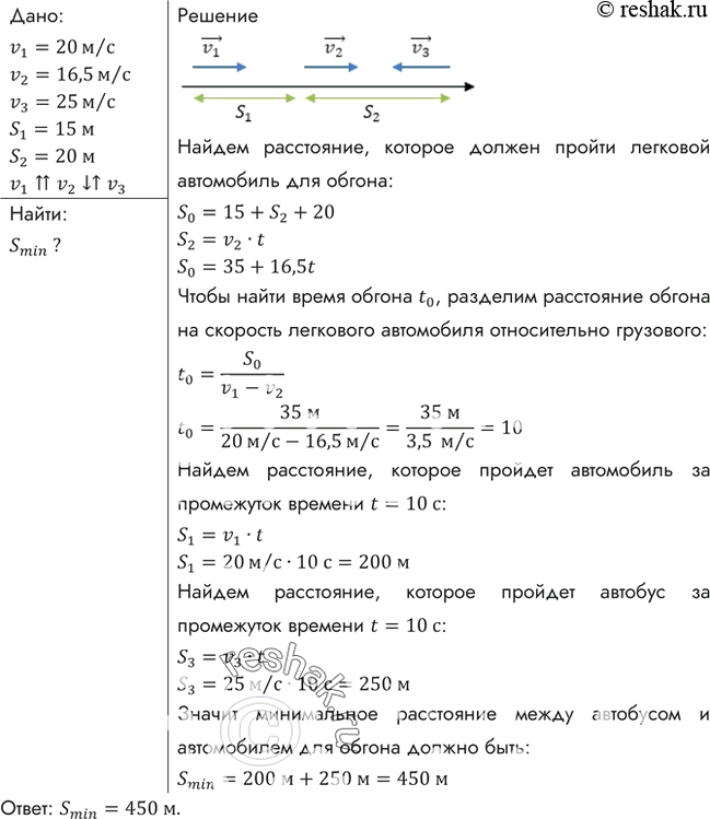
Легковой автомобиль движется со скоростью 20 м/с за грузовым, скорость которого 16,5 м/с. В момент начала обгона водитель легкового автомобиля увидел встречный междугородный автобус, движущийся со скоростью 25 м/с. При каком наименьшем расстоянии до автобуса можно начинать обгон, если в начале обгона легковая машина была в 15 м от грузовой, а к концу обгона она должна быть впереди грузовой на 20 м?
*размещая тексты в комментариях ниже, вы автоматически соглашаетесь с пользовательским соглашением