№324 ГДЗ Рымкевич 10-11 класс (Физика)
Решение #1
Решение #2

Рассмотрим вариант решения задания из учебника Рымкевич 10-11 класс, Дрофа:
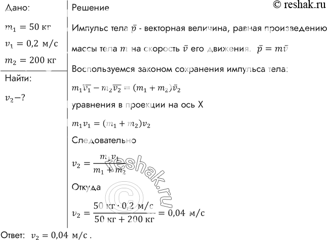
На вагонетку массой 50 кг, катящуюся по горизонтальному пути со скоростью 0,2 м/с, насыпали сверху 200 кг щебня. На сколько при этом уменьшилась скорость вагонетки?
*размещая тексты в комментариях ниже, вы автоматически соглашаетесь с пользовательским соглашением