№315 ГДЗ Рымкевич 10-11 класс (Физика)
Решение #1
Решение #2
Решение #3

Рассмотрим вариант решения задания из учебника Рымкевич 10-11 класс, Дрофа:
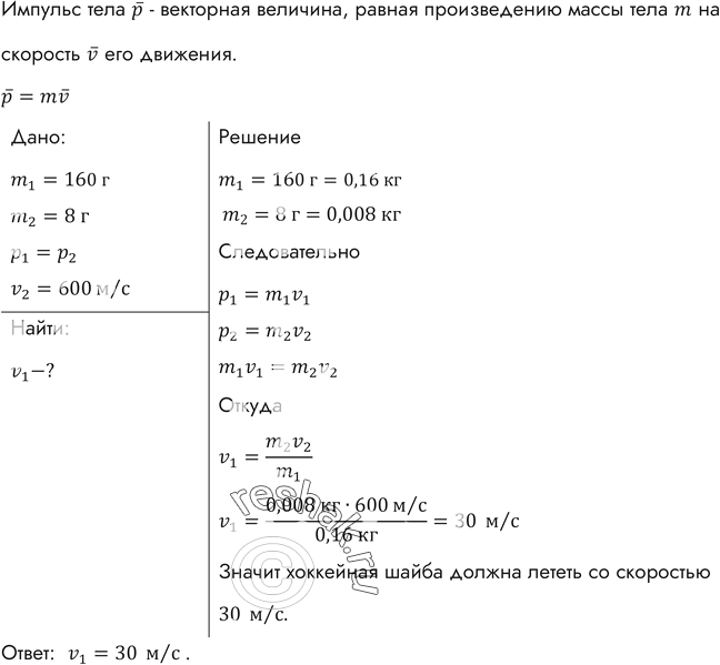
С какой скоростью должна лететь хоккейная шайба массой 160 г, чтобы ее импульс был равен импульсу пули массой 8 г, летящей со скоростью 600 м/с?
*размещая тексты в комментариях ниже, вы автоматически соглашаетесь с пользовательским соглашением