№297 ГДЗ Рымкевич 10-11 класс (Физика)
Решение #1
Решение #2
Решение #3

Рассмотрим вариант решения задания из учебника Рымкевич 10-11 класс, Дрофа:
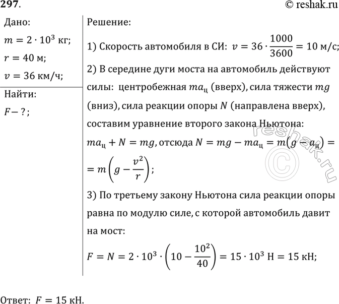
Автомобиль массой 2 т проходит по выпуклому мосту, имеющему радиус кривизны 40 м, со скоростью 36 км/ч. С какой силой автомобиль давит на мост в его середине?
*размещая тексты в комментариях ниже, вы автоматически соглашаетесь с пользовательским соглашением