№287 ГДЗ Рымкевич 10-11 класс (Физика)
Решение #1
Решение #2
Решение #3

Рассмотрим вариант решения задания из учебника Рымкевич 10-11 класс, Дрофа:
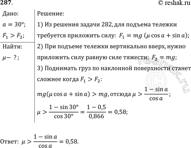
Наклонная плоскость расположена под углом а=30° к горизонту. При каких значениях коэффициента трения u тянуть по ней груз труднее, чем поднимать его вертикально?
*размещая тексты в комментариях ниже, вы автоматически соглашаетесь с пользовательским соглашением