№279 ГДЗ Рымкевич 10-11 класс (Физика)
Решение #1
Решение #2
Решение #3

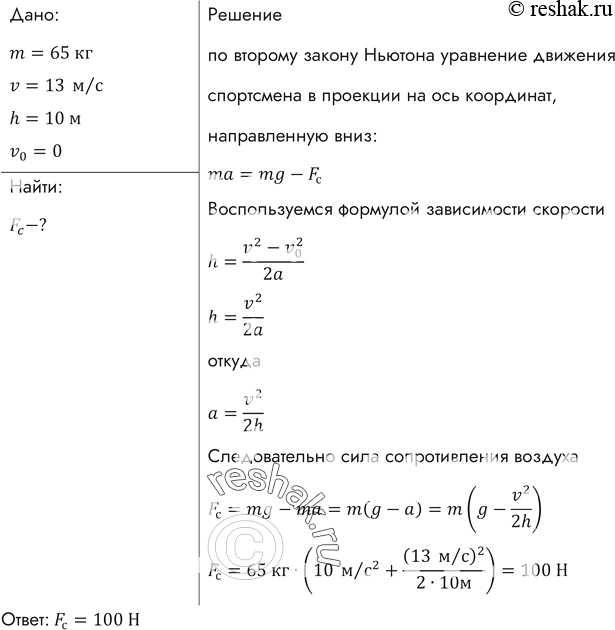
Рассмотрим вариант решения задания из учебника Рымкевич 10-11 класс, Дрофа:
Спортсмен массой 65 кг, прыгая с десятиметровой вышки, входит в воду со скоростью 13 м/с. Найти среднюю силу сопротивления воздуха.
*размещая тексты в комментариях ниже, вы автоматически соглашаетесь с пользовательским соглашением