№271 ГДЗ Рымкевич 10-11 класс (Физика)
Решение #1
Решение #2
Решение #3

Рассмотрим вариант решения задания из учебника Рымкевич 10-11 класс, Дрофа:
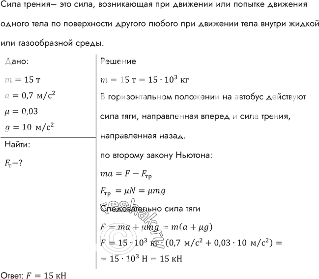
Автобус, масса которого с полной нагрузкой равна 15 т, трогается с места с ускорением 0,7 м/с2. Найти силу тяги, если коэффициент сопротивления движению равен 0,03.
*размещая тексты в комментариях ниже, вы автоматически соглашаетесь с пользовательским соглашением