№136 ГДЗ Рымкевич 10-11 класс (Физика)
Решение #1
Решение #2
Решение #3

Рассмотрим вариант решения задания из учебника Рымкевич 10-11 класс, Дрофа:
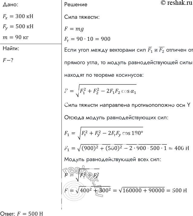
На парашютиста массой 90 кг в начале прыжка действует сила сопротивления воздуха, проекции которой на оси координат X и У равны 300 и 500 Н. (Ось У направлена вверх.) Найти равнодействующую всех сил, действующих на парашютиста.
*размещая тексты в комментариях ниже, вы автоматически соглашаетесь с пользовательским соглашением