№126 ГДЗ Рымкевич 10-11 класс (Физика)
Решение #1
Решение #2
Решение #3

Рассмотрим вариант решения задания из учебника Рымкевич 10-11 класс, Дрофа:
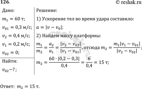
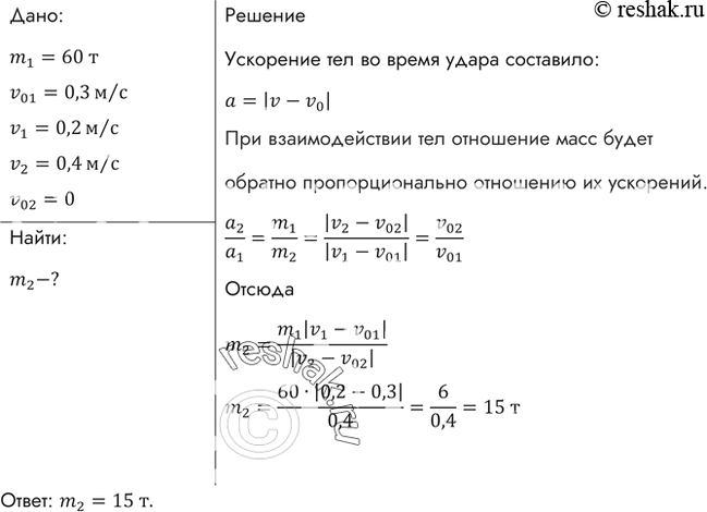
Вагон массой 60 т подходит к неподвижной платформе со скоростью 0,3 м/с и ударяет ее буферами, после чего платформа получает скорость 0,4 м/с. Какова масса платформы, если после удара скорость вагона уменьшилась до 0,2 м/с?
*размещая тексты в комментариях ниже, вы автоматически соглашаетесь с пользовательским соглашением